Maxwell Sotnick
Projects Blog About
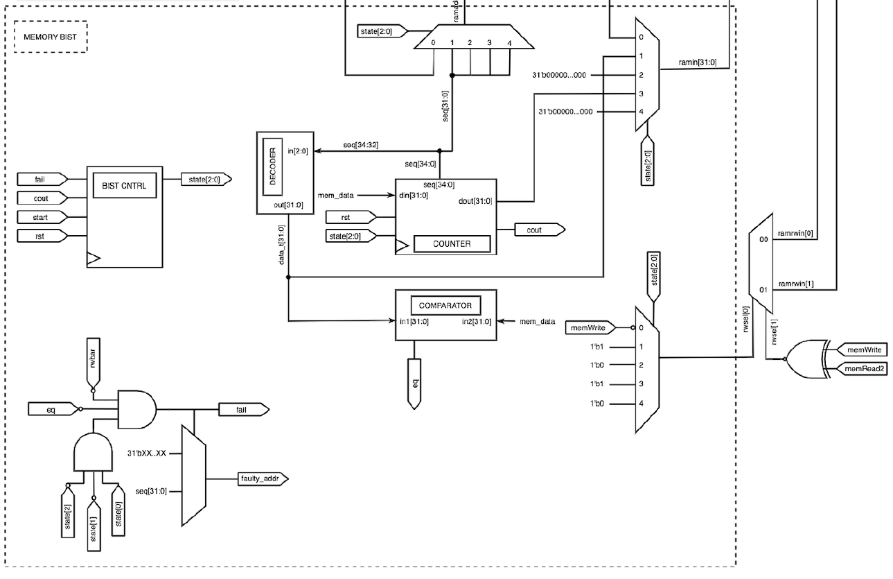
RAM BIST for RISC-V OTTER MCU
RAM BIST for RISC-V OTTER MCU

EE 532 project to develop and implement a BIST RISC-V OTTER MCU's RAM.

SystemVerilogFPGAVivadoDigital Design

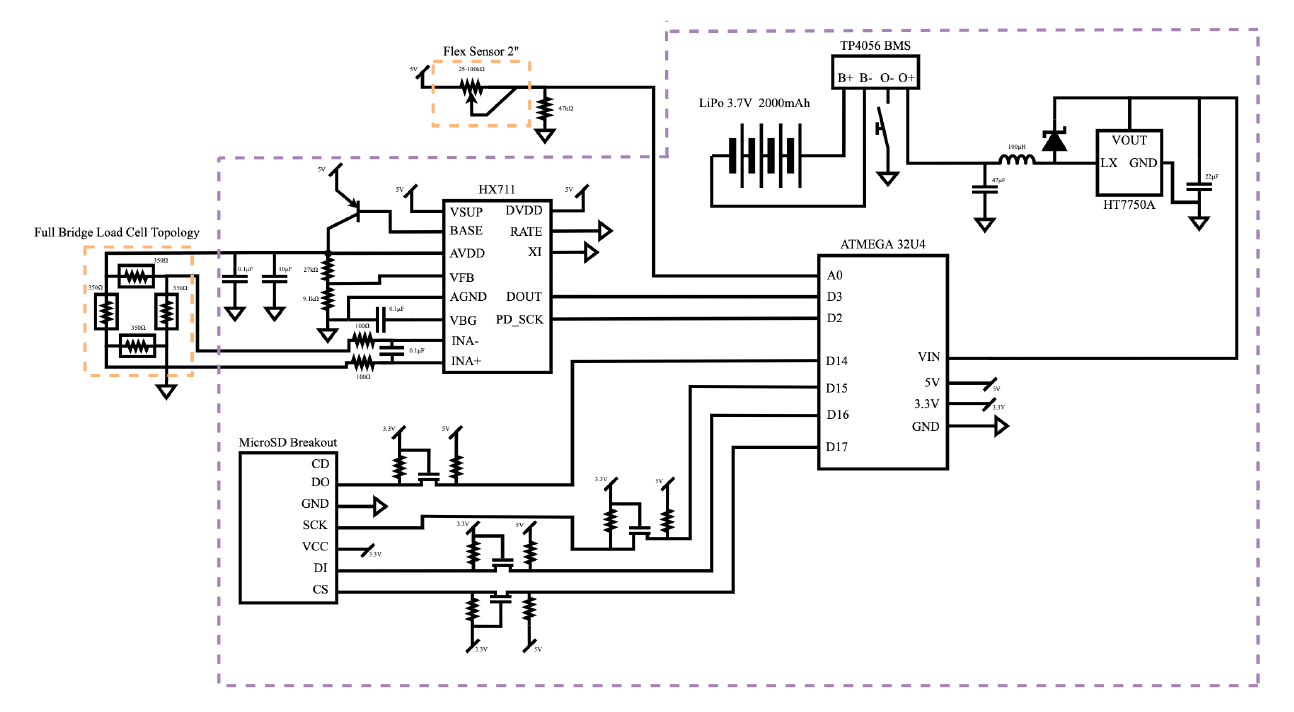
Range Finder - Custom Analog Design
Range Finder - Custom Analog Design

EE 449 project to design and build a portable range finder. This project features power management and a slew of other analog circuits.

CArduinoAnalog Design

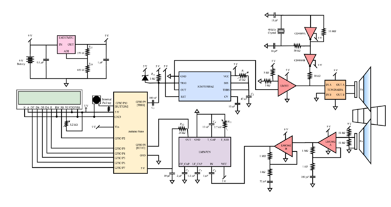
Knee Joint Data Logging for Gait Analysis
Knee Joint Data Logging for Gait Analysis

QL+ Cybathlon project to design and implement a data collection method for Gait analysis with regards to the operation of the knee.

CArduinoAnalog DesignPCB

with by Maxwell Sotnick
theme portfolYOU